728x90
9095번: 1, 2, 3 더하기
각 테스트 케이스마다, n을 1, 2, 3의 합으로 나타내는 방법의 수를 출력한다.
www.acmicpc.net
설계
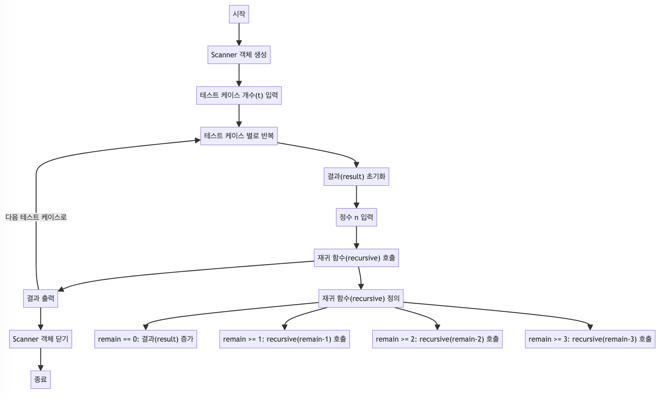
- 정수 n을 입력 받아, 1, 2, 3의 합으로 n을 만드는 모든 경우의 수를 찾아 문제를 해결.
- 재귀 함수는 종료 조건에 도달할 때까지 자기 자신을 호출하며 문제의 규모를 점차 줄여 나가는 구조.
- 재귀적으로 문제를 해결하는 과정에서 n이 0이 될 때마다 하나의 유효한 조합을 찾은 것으로 간주하고 결과를 카운트
- 재귀 호출은 1, 2, 3을 각각 n에서 빼는 것을 반복하며, 각 단계에서 가능한 모든 경우의 수를 탐색.
구현

코드
// package boj9095; // 패키지 선언
import java.util.Scanner; // Scanner 클래스 임포트
public class Main {
// 주요 실행 메소드
public static void main(String[] args) {
Scanner scanner = new Scanner(System.in); // 사용자 입력을 받기 위한 Scanner 객체 생성
int t = scanner.nextInt(); // 테스트 케이스 개수 입력
// 각 테스트 케이스에 대한 처리
for (int i = 0; i < t; i++) {
result = 0; // 결과 초기화
int n = scanner.nextInt(); // 정수 n 입력 받음
// System.out.println("n : " + n); // 입력 받은 n 출력
recursive(n); // 재귀 함수 호출
System.out.println(result); // 결과 출력
}
scanner.close(); // Scanner 객체 닫기
}
public static int result = 0; // 결과를 저장하는 전역 변수
// 재귀 함수 정의
public static void recursive(int remain) {
// 재귀 종료 조건: remain이 0이 될 경우, 결과 변수를 1 증가시킴
if (remain == 0) {
result++;
}
// remain이 1 이상일 경우, 1을 빼고 재귀 호출
if (remain >= 1) {
recursive(remain - 1);
}
// remain이 2 이상일 경우, 2를 빼고 재귀 호출
if (remain >= 2) {
recursive(remain - 2);
}
// remain이 3 이상일 경우, 3을 빼고 재귀 호출
if (remain >= 3) {
recursive(remain - 3);
}
}
}'Problem_Solving' 카테고리의 다른 글
| 백준(BOJ) 10819 : 차이를 최대로 (자바, JAVA) (0) | 2023.12.27 |
|---|---|
| 백준(BOJ) 2529 : 부등호 (자바, JAVA) (0) | 2023.12.26 |
| 프로그래머스 : 삼각 달팽이 (자바, JAVA) (1) | 2023.12.25 |
| 백준(BOJ) 16945 : 매직 스퀘어로 변경하기 (자바, JAVA) (0) | 2023.12.25 |
| 프로그래머스 : 행렬의 곱셈 (자바, JAVA) (0) | 2023.12.25 |